Ведущий российский разработчик программного обеспечения – компания Адепт – поделилась с порталом Всеостройке.рф опытом цифровизации девелопера ТДСК
Девелоперы в цифровизации идут различными путями. Кому-то важно начать с BIM-модели и планирования, кто-то хочет запустить электронное ведение исполнительной документации и процедуры стройконтроля и так далее. Запросы у всех разные, и они зависят от выстроенных бизнес-процессов компании. Одним из вариантов цифровизации поделилась компания Адепт, ведущий российский разработчик программного обеспечения для строительной отрасли, на примере крупнейшего строительного холдинга СФО – Томской домостроительной компании (ТДСК).

Проблематика перед разработчиком была озвучена следующая: нет единой системы, в которой работали бы все участники проекта. Даже внутри компании сотрудники работают разрозненно, теряются данные, используются разные формы ИД (иногда неактуальные). Стояла задача исключить ошибки в подготовке документации, несоответствие данных в проекте, смете, плане производства работ и ИД. И соответственно, избежать затягивания сроков сдачи объектов и финансовых потерь. Усилить прозрачность и контроль за подрядчиками.
Совместно с заказчиком компания Адепт построила стратегию. Решено было начать с автоматизации процесса подготовки, ведения и проверки исполнительной документации и стройконтроля. Затем включить 3D-модель, сметы, план производства работ. И встраивание в эту цепочку уже работающих Адепт:Исполнительная документация и Адепт:Стройконтроль. Участниками проекта стали: застройщик-заказчик, генеральный подрядчик, подрядчики, строительный контроль. А в дальнейшем было решено подключить ГСН для проверки ИД в электронном виде.

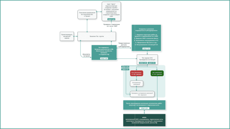
Во время внедрения была разработана схема бизнес-процесса, которая позволила каждому участнику быстро освоиться и понять всю картинку автоматизации внутри организации.

Все участники прошли обучение по своим пользовательским ролям, в том числе подрядчики/субподрядчики. Работа всех подразделений объединилась в едином цифровом поле таким образом:
Заказчик
- Контролирует весь процесс строительства;
- Факт выполнения СМР, % подписанной исполнительной документации по работам, % работ, прошедших инспекции строительного контроля и т.д;
- Фотофиксация хода строительства объектов;
- Получает ежедневный отчет с реестром всех выданных предписаний на объектах и т.д.
Подрядные организации
- Согласуют разрешительную документацию в эл. виде;
- Загружают НСЗ, на основе которых ведут факт выполнения СМР;
- Формируют всю исполнительную документацию (ОЖР, спец. журналы, АОСР, АООК и др.);
- Получают уведомления о замечаниях и предписаниях, уведомляют инженеров СК об устранении и т.д.
Строительный контроль
- Проводит инспекции строительного и входного контроля;
- Фиксирует нарушения, создавая замечания в моб. приложении, создает предписания;
- Уведомляет подрядчиков СМР о выписанных предписаниях;
- Контролирует устранение замечаний и предписаний.
На сегодняшний день в системе Adept:
- Заведено более 25 строек;
- 247 действующих пользователей;
- В системе работают 3 генподрядчика, более 50 подрядных и субподрядных организаций. Все участники стройки объединены общим цифровым пространством;
- В Адепт хранятся все документы, необходимые для создания исполнительной документации. Заполняются атрибуты по документам;
- В системе ведутся более 7 видов специальных журналов;
- В среднем, по каждому объекту, изначально ведущемуся в системе, внесено более 1000 актов исполнительной документации;
- В разделе Р3 ОЖР происходит отслеживание закрытого факта и составленной на него исполнительной документации;
- Доступ к системе имеют представители ГСН 2х регионов.
Таким образом, специалисты по внедрению компании Адепт сделали переход девелопера на новые системы максимально комфортным и эффективным, помогли автоматизировать бизнес-процессы внутри компании и усилить контроль за выполнением работ на объектах, создав общую систему для всех участников строительства.
Ранее мы рассказывали о том, какие обновления ждут пользователей мобильного приложения Адепт: Стройконтроль в 2024 году.
